參展聯系:021-3114 8748
參觀聯系:138 1785 1721
媒體聯系:138 1785 1721
QQ:3326911596
郵箱:busexpo@sgexpo.cn
4月7日,工業和信息化部產業政策與法規司起草了《工業和信息化部關于修改<新能源汽車生產企業及產品準入管理規定>的決定(征求意見稿)》,面向社會公開征求意見。

此次修訂進一步放寬了新能源汽車生產企業及產品準入門檻,包括刪除了申請新能源汽車生產企業準入有關“設計開發能力”的要求,降低企業準入門檻。同時,強化對企業生產一致性和售后服務保障能力的要求;將新能源汽車生產企業停止生產的時間由12個月調整為24個月;刪除有關新能源汽車生產企業申請準入的過渡期臨時條款等。
以下為政策原文——
公開征求對《工業和信息化部關于修改<新能源汽車生產企業及產品準入管理規定>的決定(征求意見稿)》的意見
為更好適應我國新能源汽車產業發展的需要,工業和信息化部組織起草了《工業和信息化部關于修改<新能源汽車生產企業及產品準入管理規定>的決定(征求意見稿)》(見附件),現向社會公開征求意見,請于2020年5月7日前反饋意見。
聯系人:工業和信息化部產業政策與法規司
電 話:010-68205756(傳真)
電子郵箱:law@miit.gov.cn
地 址:北京市西城區西長安街13號工業和信息化部產業政策與法規司(郵編:100804),請在信封上注明“規章征求意見”。
附件:
1.工業和信息化部關于修改《新能源汽車生產企業及產品準入管理規定》的決定(征求意見稿).docx
2.關于修改《新能源汽車生產企業及產品準入管理規定》的決定的說明.docx
工業和信息化部
2020年4月7日
以下為部分附件原文——
工業和信息化部關于修改《新能源汽車生產企業及產品準入管理規定》的決定
(征求意見稿)
為更好適應我國新能源汽車產業發展需要,工業和信息化部決定對《新能源汽車生產企業及產品準入管理規定》(工業和信息化部令第39號)作如下修改:
一、刪除第五條第(三)項中的“設計開發能力”。
二、將第二十三條第一款中的“12個月”修改為“24個月”。
三、刪除第二十九條、第三十條、第三十一條。
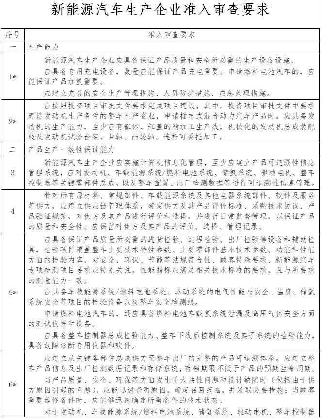
四、對《新能源汽車生產企業及產品準入管理規定》附件中的《新能源汽車生產企業準入審查要求》《企業集團下屬企業的準入審查要求》《新能源汽車生產企業準入申請書》《新能源汽車產品主要技術參數表》《新能源汽車年度報告》予以修改。
本決定自2020年 月 日起施行。《新能源汽車生產企業及產品準入管理規定》根據本決定作相應修改,重新公布。



關于修改《新能源汽車生產企業及產品準入管理規定》的決定(征求意見稿)的說明
為更好適應我國新能源汽車產業發展需要,我部組織對《新能源汽車生產企業及產品準入管理規定》(工業和信息化部令第39號)(以下簡稱《準入規定》)部分條款進行修改,形成了《工業和信息化部關于修改<新能源汽車生產企業及產品準入管理規定>的決定(征求意見稿)》(以下簡稱《決定》)。現將有關情況說明如下。
一、修改的必要性
為規范新能源汽車生產活動,保障公民生命財產安全和公共安全,促進我國新能源汽車產業持續健康發展,我部于2017年發布實施《準入規定》。《準入規定》發布實施以來,新能源汽車生產企業能力不斷提高,產品質量安全水平有效提升,我國新能源汽車產業發展取得積極進展。隨著國內外形勢的發展變化,為更好適應我國新能源汽車產業發展需要,進一步放寬準入門檻,激發市場活力,加強事中事后監管,促進我國新能源汽車產業高質量發展,需要對《準入規定》部分條款進行修改。
二、主要修改內容
(一)刪除申請新能源汽車生產企業準入有關“設計開發能力”的要求。為更好激發企業活力,發揮市場在資源配置中的決定作用,給予新能源汽車生產企業更大發展空間,刪除了第五條以及《新能源汽車生產企業準入審查要求》等附件中有關“設計開發能力”的相關內容,降低企業準入門檻。同時,強化對企業生產一致性和售后服務保障能力的要求。
(二)將新能源汽車生產企業停止生產的時間由12個月調整為24個月。《道路機動車輛生產企業及產品準入管理辦法》(工業和信息化部令第50號)第三十四條第三款規定生產企業連續兩年不能維持正常生產經營的,需要特別公示。《準入規定》關于新能源汽車生產企業特別公示的要求應與其保持一致。
(三)刪除有關新能源汽車生產企業申請準入的過渡期臨時條款。過渡期臨時條款主要適用于《準入規定》實施前已獲得準入的新能源汽車生產企業和產品,要求其在2017年7月1日至2019年6月30日期間遵守有關過渡性規定,目前過渡期已經結束。
(四)刪除新建純電動車乘用車生產企業應同時滿足《新建純電動乘用車管理規定》的條款。發展改革委已于2019年實施《汽車產業投資管理規定》,新建純電動乘用車投資項目需遵守該規定,《新建純電動乘用車管理規定》不再予以適用。
同時,根據上述條款的修改,《決定(征求意見稿)》對《準入規定》的部分附件作出相應修改。